天气预报
分享
|
收藏
|
登录
个人信息
用户退出
bet28365365
www.www.cy2818.com
搜索
首页
办事指南
便民中心
政务办公
政策法规
机构介绍
公示公告
依法行政
下载专栏
网上大厅
保密宣传栏
联系我们
官方微信公众号
×
退出登录
你确定要退出?
文件下载
首页
>
下载专栏
> 文件下载
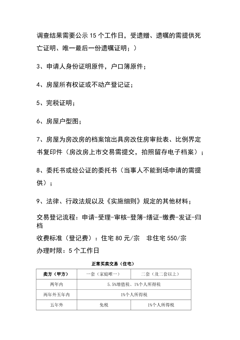
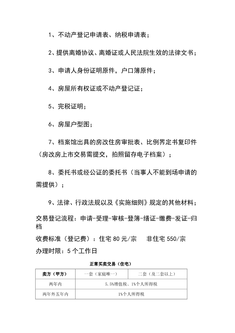
房屋交易、纳税及登记一窗式收缴要件
发布时间:2018-05-27 18:31:07
下载地址:
/attached/file/20180527/20180527183958_989.pdf